在线申请通道
您的姓名:
手机号码:
服务类型:
公司名称:
今日客户申请87个    今日成功办理48
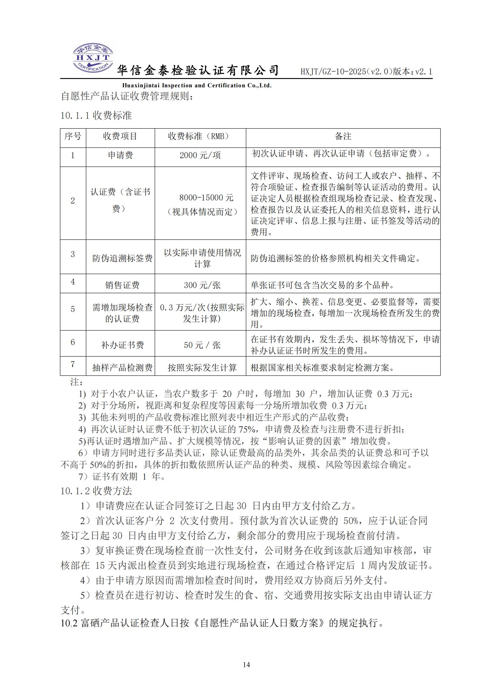
富硒产品认证

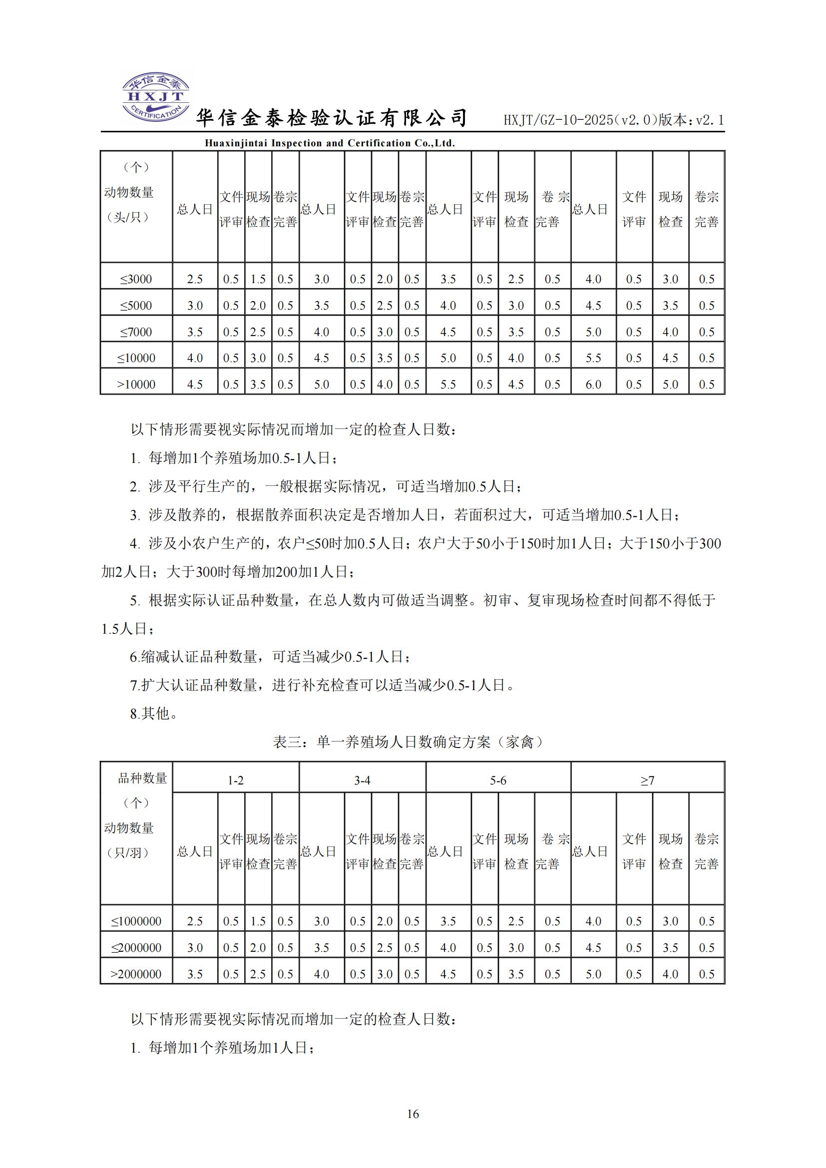
富硒产品认证实施规则

您是第位浏览者 / 2025年06月19日 / 来源:华信金泰检验认证有限公司





















上一篇:没有了
下一篇:富硒产品认证技术规范