认证服务

SERVICE
ISO9001质量管理体系
ISO14001环境管理体系
ISO45001职业健康安全管理体系
GB/T50430建筑行业质量管理规范
健康安全环境管理体系
企业诚信管理体系
社会责任管理体系
业务连续性管理体系
良好农业规范认证
富硒产品认证
商品售后服务认证
售后服务成熟度认证
医疗器械管理体系
绿色供应链管理体系
供应链安全管理体系
保安服务管理体系
资产管理体系
反贿赂管理体系
可追溯管理体系
创新管理体系
设施管理体系
合规管理体系
品牌管理体系
食品可追溯管理体系
客户投诉管理体系
应急预案管理体系
卓越绩效管理体系
企业现场管理体系
风险管理体系
数据资产管理体系
医疗器械风险管理体系
网络数据安全管理体系
生活垃圾分类标志管理体系
医药产品用初包装材料质量管理体系
保密管理体系
履约能力管理体系
售后服务质量测评服务认证
顾客满意测评服务认证
商品经营服务认证
生鲜农产品供应商服务认证
合格供应商信用服务认证
合同能源管理服务认证
定制商品服务认证
绿色包装服务认证
绿色印刷服务认证
园林绿化养护服务认证
服装定制服务认证
定制家具服务认证
厨房设备定制服务认证
燃气燃烧器具安装维修服务认证
环卫设备定制服务认证
服务质量达标测评服务认证
校园自助洗浴设施建设运营服务认证
商品售后(制造业)服务认证
绿色供应链评价服务认证
智能制造系统解决方案供应商服务认证
教学仪器设备安全服务认证
系统集成服务认证
餐饮企业质量管理体系
餐饮企业现场管理体系
餐饮业供应链管理体系
生活垃圾分类管理体系
人工智能风险管理体系
隐私管理体系
可持续采购管理体系
合同节水管理体系
质量信用管理体系
顾客满意度管理体系
汽车零部件再制造企业管理体系
粮食加工企业质量管理体系
人工智能管理体系
农副产品绿色供应商服务认证
履约能力评价认证
生鲜食品配送售后服务认证
生鲜农产品配送售后服务认证
节能技术服务认证
合同能源服务认证
食品配送售后服务认证
企业履约能力服务认证
合同节水评价认证
供应商综合能力服务认证
绿色照明售后服务认证
企业设备维护保养售后服务认证
食用农产品保鲜贮藏服务认证
服务质量评价认证
企业品牌评价服务认证
油烟净化设备售后服务认证
网店销售服务
生鲜食品批发服务认证
生鲜农产品批发服务认证
汽车售后服务认证
综合能源服务认证
家具售后服务认证
体育用品售后服务认证
农产品质量安全服务认证
节约食品良好行为服务认证
人力资源服务认证
数字文化信用评价认证
电动汽车充电售后服务认证
零售企业服务质量评价认证
生鲜农产品电商服务认证
绿色制造企业供应链评价认证
生鲜农产品销售服务认证

服务支持

ONLINE
服务电话
0311-68008520
服务邮箱
hxjttc-01@hxjttc.com
服务监督 & 意见建议
0311-68008520
(工作日:9:00-17:00)
请扫一扫
关注我们
在线申请通道
您的姓名:
手机号码:
服务类型:
公司名称:
今日客户申请87个    今日成功办理48
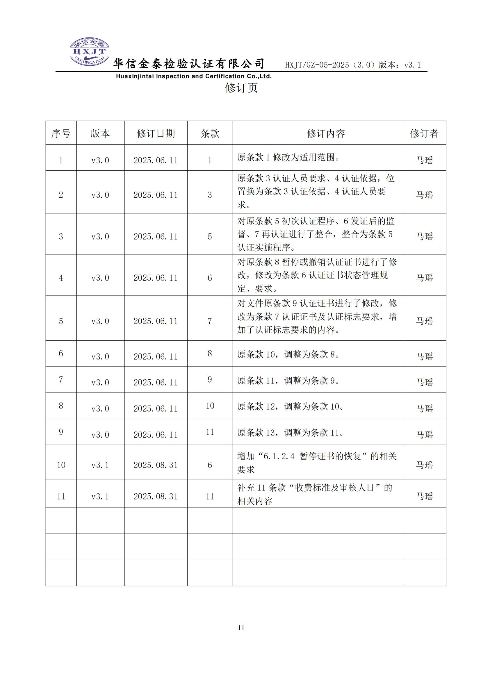
企业诚信管理体系

企业诚信管理体系认证规则

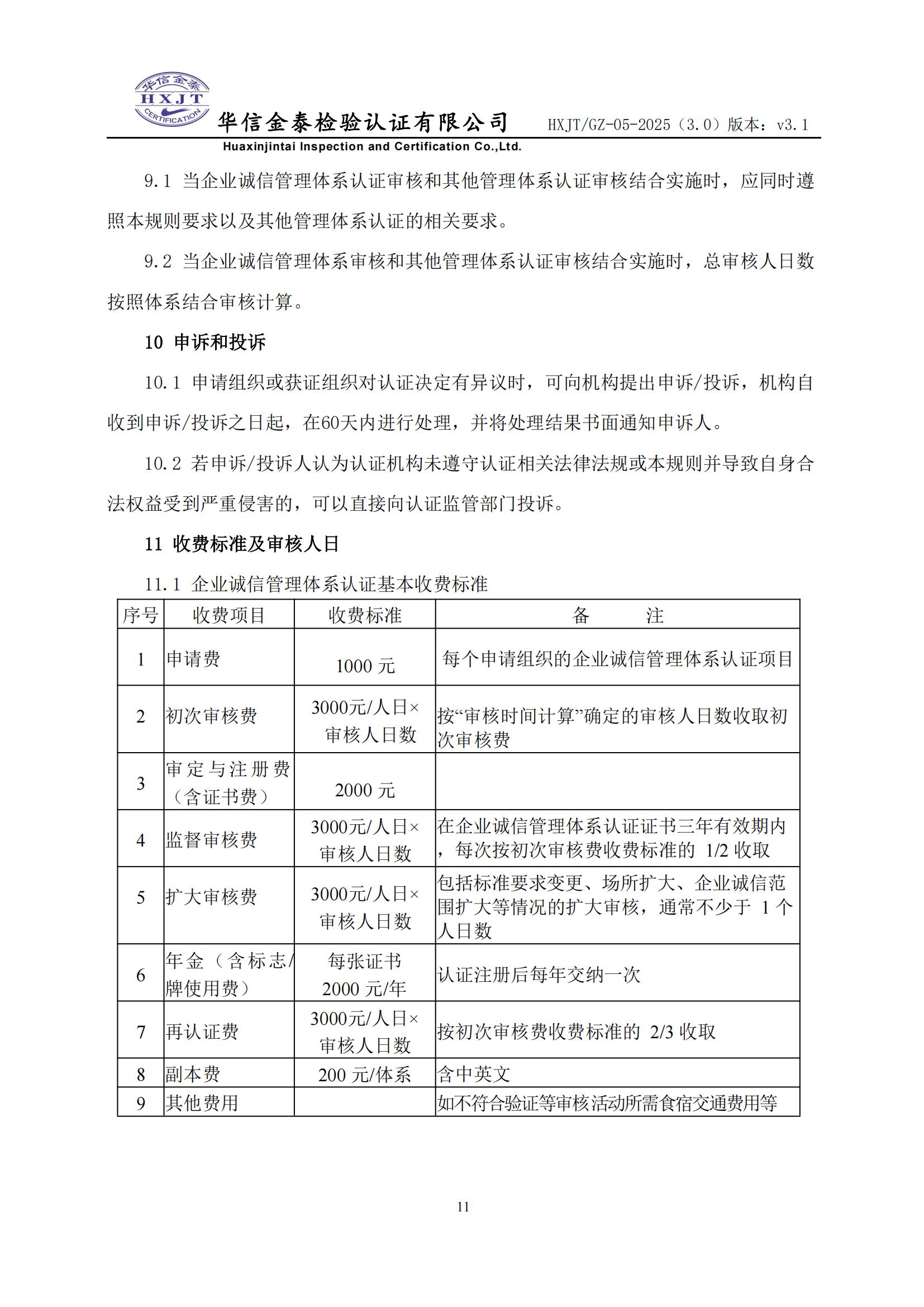
您是第位浏览者 / 2025年06月19日 / 来源:华信金泰检验认证有限公司



















上一篇:没有了
下一篇:没有了